快訊

    爆料帳號是冒用的!高志綱妻子發聲明:從沒發文指控婚外情

    2025-12-02 19:13 / 作者 陳康宜
    統一獅教練高志綱。資料照。統一獅提供
    統一獅教練高志綱遭網路爆料外遇女星林倪安。球團今(12/2)表示「網路謠言不予回應」,高志綱妻子蔡志潔在晚間也委託律師事務所發出聲明,強調網路上自稱「正宮」的爆料帳號並非是她,必要時將採取法律行動。

    這個以c開頭的threads帳號,自今年5月14日起發文,第一則就怒批「第三者最基本的是臉皮夠厚,總算見識到」,接著多篇發文開砲,上月28日直接點名「林倪安是高志綱的小三」,掀起網路熱議,網友推測該帳號是元配所有。

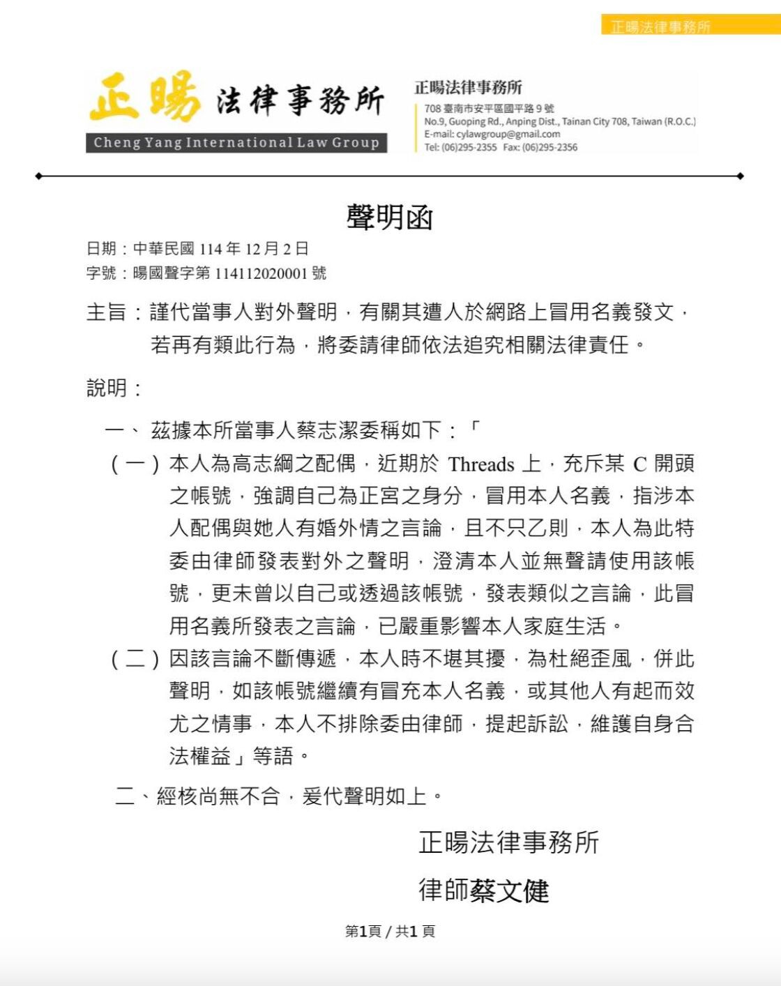
    不過,高志綱妻子蔡志潔今(12/2)委託律師事務所發出聲明,全文如下:

    一、 茲據本所當事人蔡志潔委稱如下:

    (一) 本人為高志綱之配偶,近期於Threads上,充斥某C開頭之帳號,強調自己為正宮之身分,冒用本人名義,指涉本人配偶與她人有婚外情之言論,且不只乙則,本人為此特委由律師發表對外之聲明,澄清本人並無聲請使用該帳號,更未曾以自己或透過該帳號,發表類似之言論,此冒用名義所發表之言論,已嚴重影響本人家庭生活。

    (二) 因該言論不斷傳遞,本人時不堪其擾,為杜絕歪風,併此聲明,如該帳號繼續有冒充本人名義,或其他人有起而效尤之情事,本人不排除委由律師,提起訴訟,維護自身合法權益等語。

    二、經核尚無不合,爰代聲明如上。

    正暘法律事務所

    律師蔡文健

    高志綱妻子蔡志潔透過律師發出聲明,表示外傳提及老公外遇的Threads帳號並非是她。翻攝畫面

    陳康宜 收藏文章

    本網站使用Cookie以便為您提供更優質的使用體驗,若您點擊下方“同意”或繼續瀏覽本網站,即表示您同意我們的Cookie政策,欲瞭解更多資訊請見