快訊

    再生波折!國民黨稱3/25至3/31民調決定台中市長提名 江啟臣:違背協議

    2026-02-06 18:44 / 作者 周志豪
    國民黨台中市長提名整合卡關,黨中央下午表示,確定於3月25至31日完成民調作業,但遭立法院副院長江啟臣質疑違背雙方協議。江啟臣辦公室提供
    記者周志豪/台北報導

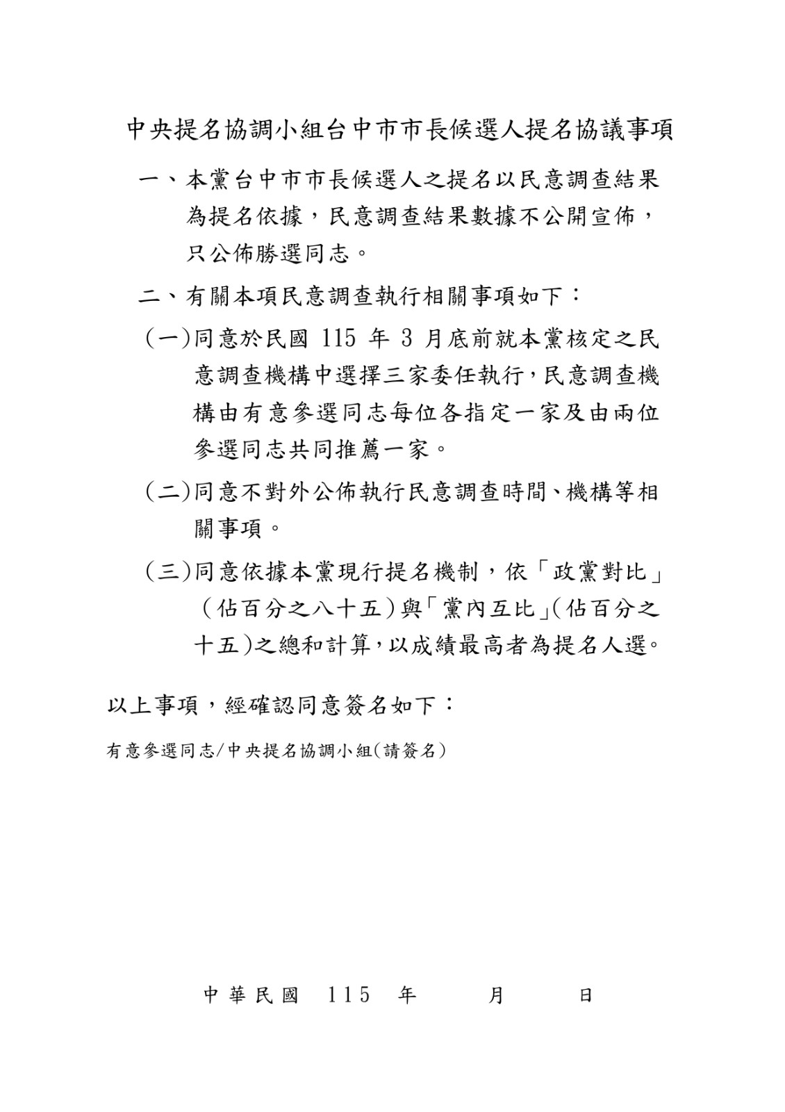
    國民黨台中市長提名整合卡關,黨中央下午表示,經充分溝通與說明後,2位有意參選同志(立法院副院長江啟臣與立委楊瓊瓔)皆已簽署協議,確定於3月25至31日完成民調作業。不過江傍晚發出聲明,內容違背雙方協議。

    國民黨台中市長提名整合卡關,黨中央下午表示,確定於3月25至31日完成民調作業,但遭立法院副院長江啟臣質疑違背雙方協議。江啟臣辦公室提供

    江啟臣說,根據雙方簽署協議事項第2項第2款,應為「同意不對外公布執行民意調查時間、機構等相關事項」。

    國民黨台中市長提名制度確定,3月底前最後一週(3/25至3/31)完成民意調查作業。國民黨提供

    江啟臣認為,對外公開民調時間,恐讓民調受外力介入,致民調結果失真,黨中央發布訊息與協議事項有違,請黨中央立即對外說明並澄清,以正視聽。

    江啟臣表示,基於尊重黨中央,於第一時間收到中央提名協調小組台中市長候選人提名協議事項,即行簽署同意並回傳黨中央,但今日黨中央發布訊息稱「擬於3月底前的最後一週(3/25至3/31)完成民調作業,已違背協議。

    江啟臣說,自己除於1月16日參與黨中央協調外,之後從未參與任何協調會議,黨中央亦未向本人確認,並無所謂楊瓊瓔稱「同意民調擬將於3月25日至3月31日期間進行」之共識,不容混淆,請黨中央對外公開說明。
    周志豪 收藏文章

    本網站使用Cookie以便為您提供更優質的使用體驗,若您點擊下方“同意”或繼續瀏覽本網站,即表示您同意我們的Cookie政策,欲瞭解更多資訊請見