快訊

    驚悚車禍影像曝!「下車繞走公車頭」婦遭輾斃 客運稱視線死角、非肇逃

    2026-03-02 11:50 / 作者 駱肇樑
    台北市八德路二段今日上午發生公車輾斃行人事故,大都會客運表示,肇事駕駛是因視線死角釀禍,當下也未發覺撞到人,絕非刻意肇事逃逸。翻攝自Google Map
    台北市八德路二段今日(3/2)上午發生一起重大車禍意外,一名69歲林姓女子從公車上下來後,被剛起步的公車從後方輾過頭部與身體,救護人員獲報到場後發現該名女子臟器外露,明顯死亡。警方獲報到場後未發現肇事車輛,後續循線將肇事的大都會客運41路公車駕駛帶回釐清案情,大都會客運則澄清,肇事駕駛是因視線死角釀禍,李姓司機不知撞倒行人,絕非故意肇逃,將全力配合調查,公司也將指派專人慰唁家屬。

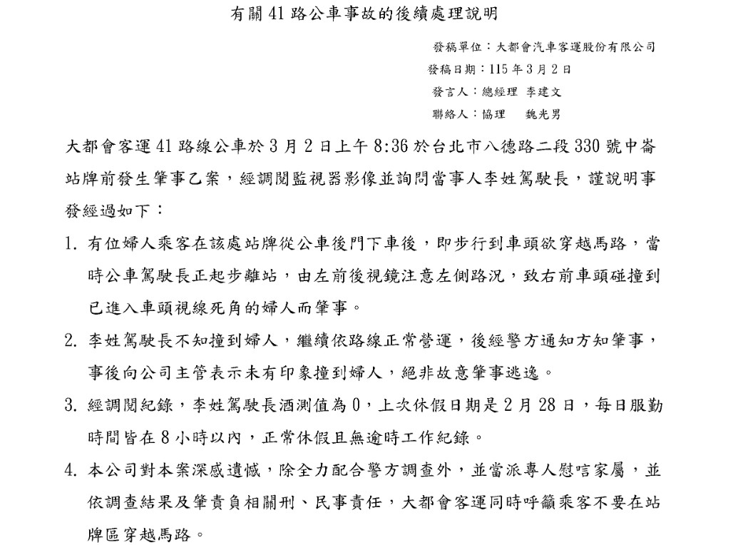
    大都會客運表示,41路公車今日上午8時36分於北市八德路二段330號中崙站牌前發生肇事案,經調閱監視器影像並詢問當事人李姓駕駛長,駕駛長陳述,該名婦人於該處站牌由公車後門下車,隨後步行到車頭欲穿越馬路,當時公車駕駛長正起步離站,並由左前後視鏡注意左側路況,導致右前車頭碰撞到已進入車頭視線死角的婦人。

    大都會客運強調,李姓駕駛長當下並不知道撞到婦人,因此才繼續依路線正常營運,後經警方通知才知道自己肇事,並向公司主管表示未有印象撞到婦人,絕非故意肇事逃逸。經調閱紀錄,李姓駕駛長酒測值為0,上次休假日是2月28日,每日服勤時間皆在8小時以內,正常修假且無逾時工作紀錄。

    大都會客運表示,公司對於此案深感遺憾,未來除全力配合警方調查外,也會派專人慰唁家屬,並依照調查結果及肇責負相關刑、民事責任,同時也呼籲乘客,不要在站牌區穿越馬路。

    大都會客運針對事故後續處理發布聲明。大都會客運提供



    駱肇樑 收藏文章

    本網站使用Cookie以便為您提供更優質的使用體驗,若您點擊下方“同意”或繼續瀏覽本網站,即表示您同意我們的Cookie政策,欲瞭解更多資訊請見