快訊

    鞋廠僅花41天轉軍火商?大石公司喊「無任何違法」怒告凌濤:惡意中傷

    2025-12-15 10:47 / 作者 陳康宜
    桃園市議員凌濤稱大石公司轉做國防軍火生意,懷疑是「賴友友」才能得標,大石公司喊告。資料照。周志豪攝
    國民黨桃園市議員凌濤日前爆料,指台南賣鞋業大石公司轉做國防軍火生意,更改「國際貿易業項目」到得標僅花41天,且曾任大石監察人的林立韻,其公司得標「總統府鞋類禮品採購案」,顯然與賴清德的總統府「關係良好」,質疑過程不合常理。對此,大石公司今(12/15)透過律師事務所發表聲明,強調投標及得標過程無任何違法,凌濤刻意扭曲、散布不實言論,已嚴重損及公司名譽,將提出刑民事訴訟。

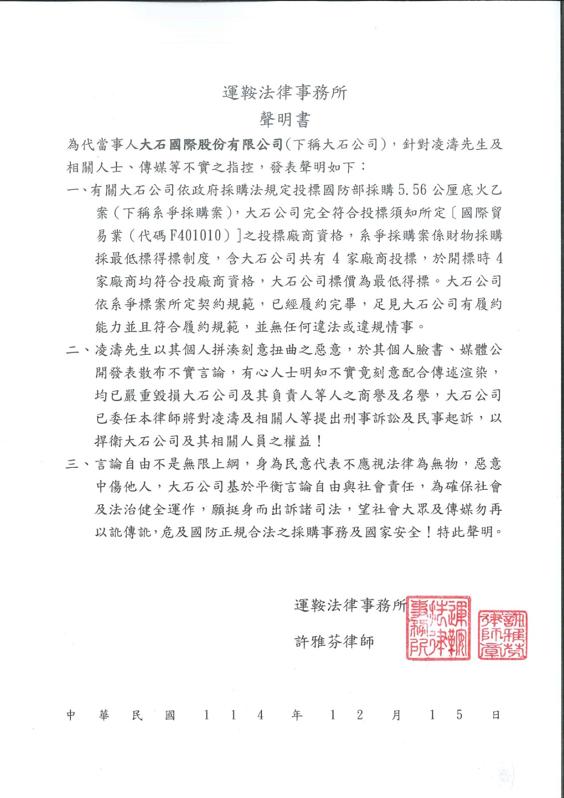
    大石公司聲明如下:

    運鞍法律事務所
    聲明書

    為代當事人大石國際股份有限公司(下稱大石公司),針對凌濤先生及相關人士、傳媒等不實之指控,發表聲明如下:

    一、有關大石公司依政府採購法規定投標國防部採購5.56公厘底火乙案(下稱系爭採購案),大石公司完全符合投標須知所定〔國際貿易業(代碼F401010)]之投標廠商資格,系爭採購案係財物採購採最低標得標制度,含大石公司共有4家廠商投標,於開標時4家廠商均符合投廠商資格,大石公司標價為最低得標。大石公司依系爭標案所定契約規範,已經履約完畢,足見大石公司有履約能力並且符合履約規範,並無任何違法或違規情事。

    二、凌濤先生以其個人拼湊刻意扭曲之惡意,於其個人臉書、媒體公開發表散布不實言論,有心人士明知不實竟刻意配合傳述渲染,均已嚴重毀損大石公司及其負責人等人之商譽及名譽,大石公司已委任本律師將對凌濤及相關人等提出刑事訴訟及民事起訴,以捍衛大石公司及其相關人員之權益!

    三、言論自由不是無限上綱,身為民意代表不應視法律為無物,惡意中傷他人,大石公司基於平衡言論自由與社會責任,為確保社會及法治健全運作,願挺身而出訴諸司法,望社會大眾及傳媒勿再以訛傳訛,危及國防正規合法之採購事務及國家安全!特此聲明。

    運鞍法律事務所
    中華民國 114 年 12 月 15 日


    大石公司聲明。翻攝畫面

    陳康宜 收藏文章

    本網站使用Cookie以便為您提供更優質的使用體驗,若您點擊下方“同意”或繼續瀏覽本網站,即表示您同意我們的Cookie政策,欲瞭解更多資訊請見