快訊

    揍女友遭判拘役!「舉重精靈」最新聲明:毫無記憶,若真有願負責

    2026-03-06 17:40 / 作者 即時中心
    方莞靈。全運會提供
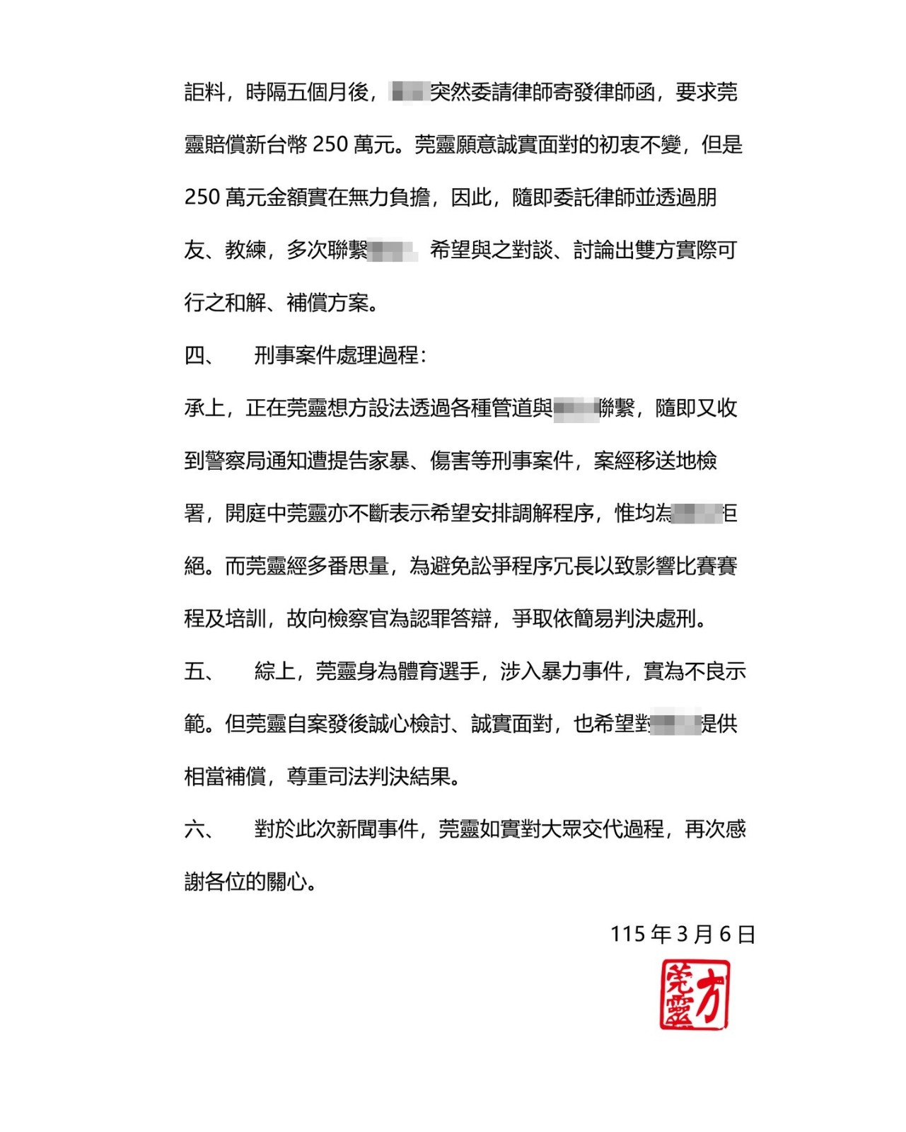
    「舉重精靈」方莞靈被指控涉嫌掌摑女友並掐脖,且以腳踹胸腹,導致對方雙頰、右耳、後頸部、胸腹、手腕多處鈍挫傷,右耳高頻聽力障礙等,女方提告,台南地院審理後依傷害罪判處方莞靈拘役50天,得易科罰金、可上訴。方莞靈發表聲明指出,毫無記憶,「若真有此事願意負責」。

    方莞靈證實2014年與女方交往並同居,文中還原當晚情況,她表示,當晚替女方慶生,回到住處,自己不勝酒力倒頭就睡,隔天起床對方告知在夜裡對對方動手掌摑及毆打,對方已完成驗傷。但她自己對女方陳述的暴力事件毫無記憶。

    方莞靈在聲明中提到,案發後她不斷詢問女方細節,希望能拼湊出真相,但對方的說法卻時而堅定、時而否認,甚至在要求賠償後又指控她想用錢打發,讓她陷入混亂。

    方莞靈強調,雖然自己對暴力過程完全沒印象,但立場始終如一,「如果真有此事,我願意道歉負責。」方莞靈指出,對方要求新台幣250萬元賠償,她實在無力負擔,開庭過程她希望安排調解程序,但對方婉拒,為避免訴訟程序冗長,影響賽事,故認罪。
    方莞靈發聲明稿回應家暴傷害案。取自方莞靈臉書


    方莞靈發聲明稿回應家暴傷害案。取自方莞靈臉書



    《太報》關心您,勇敢拒絕任何形式暴力,求助專業人員保護自己與他人的安全。
    ‧全國家暴專線:113
    ‧報警:110
    ‧線上通報:關懷e起來


    發稿時間17:20 更新時間17:40
    即時中心 收藏文章

    本網站使用Cookie以便為您提供更優質的使用體驗,若您點擊下方“同意”或繼續瀏覽本網站,即表示您同意我們的Cookie政策,欲瞭解更多資訊請見